bv伟德官方(中国)科技有限公司
bv伟德
COLLEGE OF MECHANICAL AND ELECTRONIC ENGINEERING
站内搜索:
网站首页
关于我们
bv伟德简介
现任领导
机构设置
荣誉资质
党群工作
党委机构
党建动态
理论学习
支部风采
工会工作
团队队伍
团队总览
团队队伍
专任教师
管理人员
人才培养
旗下产业
通知公告
专业设置
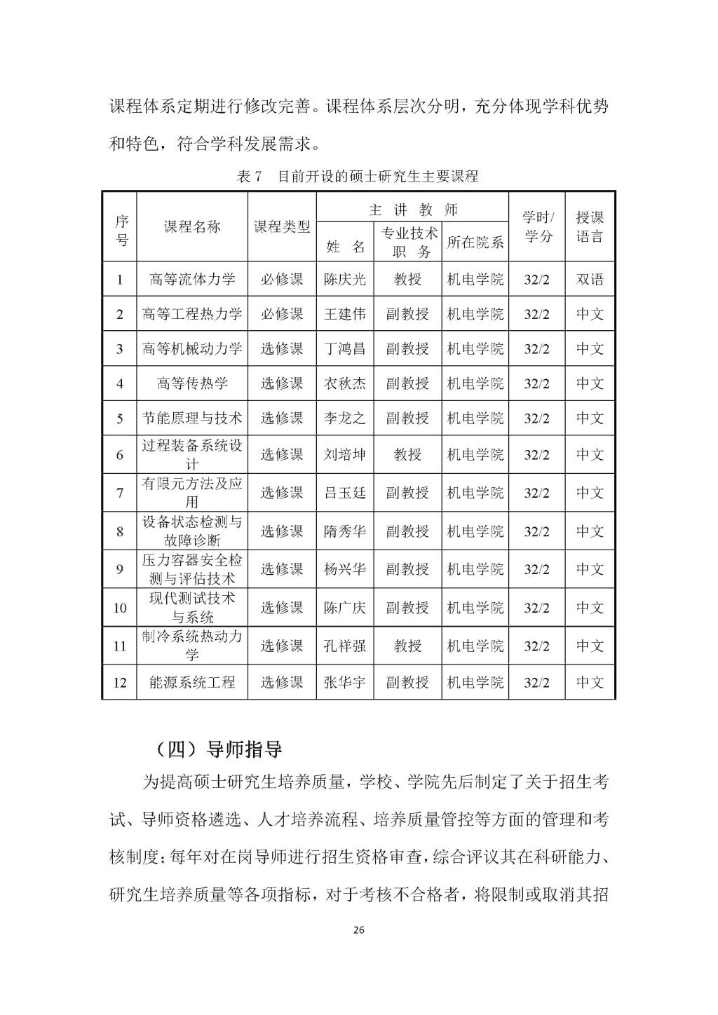
培养方案
政策文件
办事指南
研究生教育
通知公告
学科设置
导师信息
培养方案
政策文件
学位申请
博士后教育
招聘简章
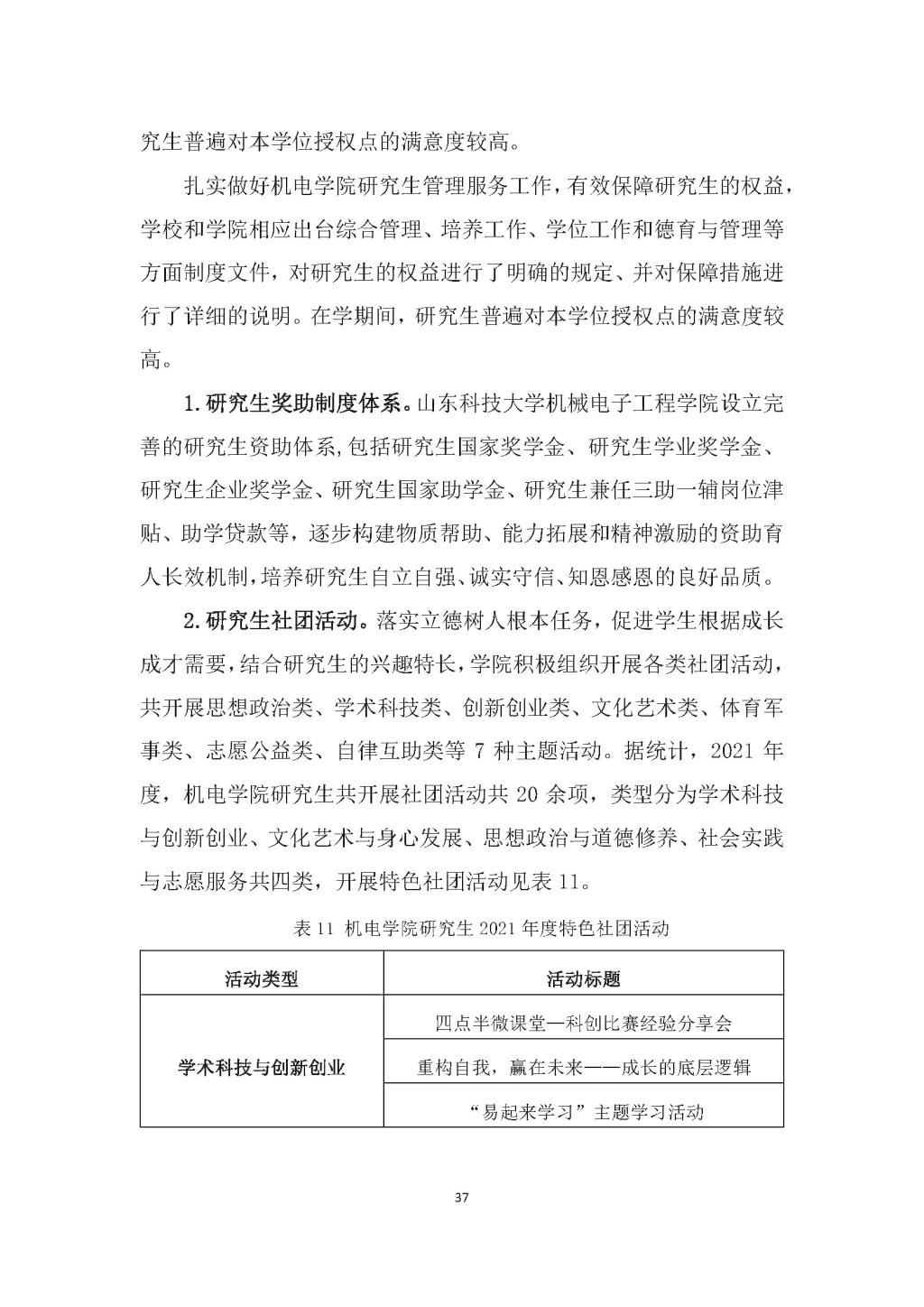
进出站管理
政策文件
团队建设
一流学科
优势特色学科
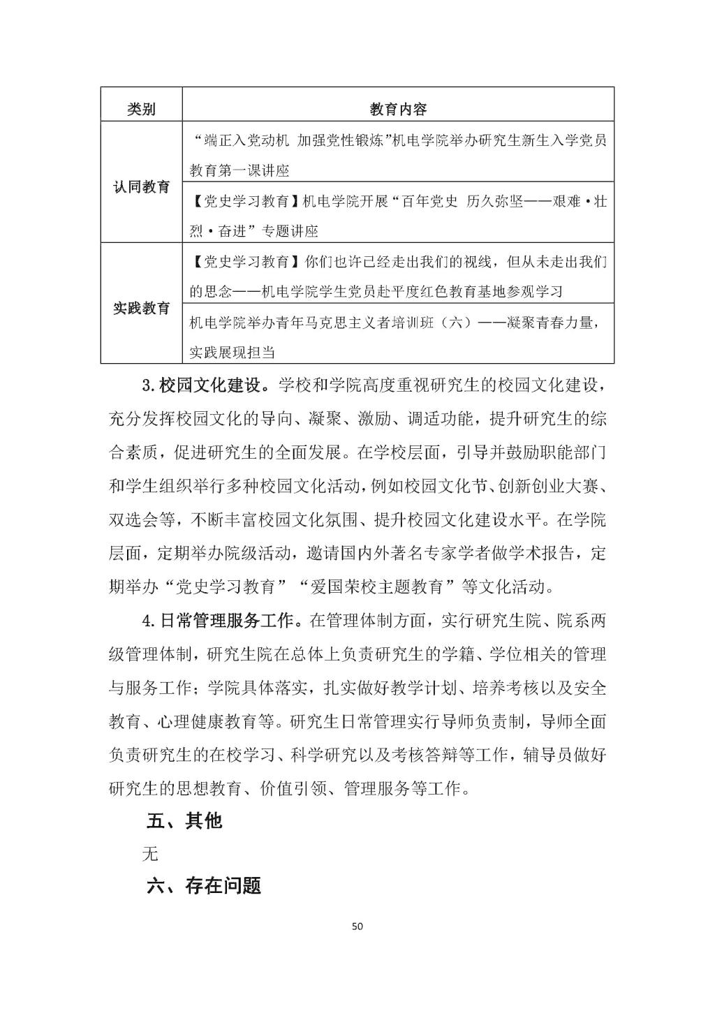
重点学科
科研平台
学位点建设
科学研究
研究方向
科研成果
实验中心
实验室简介
学团在线
学团动态
通知公告
青春领航
科技创新
就业指导
社会实践
员工组织
常用下载
人才招聘
本科生招生
研究生招生
招生简章
招生目录
就业创业
通知公告
旗下产业
通知公告
专业设置
培养方案
政策文件
办事指南
研究生教育
通知公告
学科设置
导师信息
培养方案
政策文件
学位申请
博士后教育
招聘简章
进出站管理
政策文件
通知公告
当前位置:
网站首页
>>
人才培养
>>
研究生教育
>>
通知公告
>> 正文
动力工程及工程热物理一级学科硕士学位授权点2021年建设年度报告
发布时间:2022年04月29日 20:52
点击: